春天到了
有些朋友计划开始减肥
穿上轻便的春装出门踏青
减肥期间该怎么吃?
近日,国家卫健委发布《成人肥胖食养指南(2024年版)》手把手教你科学减肥!


值得注意的是这份食谱细化到了全国不同地区的食谱示例并贴心地备注上了食谱的“总能量”

例如东北地区的春季食谱
就有“铁锅炖鱼”“菜包饭”西北地区的食谱里有“臊子面”“油泼面”都是当地好找的食物

湖北的小伙伴看这里一年四季的建议食谱都有了↓↓
华中地区四季食谱
华中地区居民主食以米面为主,蔬菜种类多样,水果丰富,饮食口味偏辣、油盐重。本系列食谱遵循成人肥胖患者食养原则,合理搭配华中地区特色食材,尊重本地区传统饮食文化,保留特色饮食,并控制油、盐、糖使用量。
01
春季食谱
● 春季食谱 1

● 春季食谱 2


● 春季食谱 3

02
夏季食谱
● 夏季食谱 1

● 夏季食谱 2


● 夏季食谱3

03
秋季食谱
● 秋季食谱 1


● 秋季食谱 2

● 秋季食谱 3

04
冬季食谱
● 冬季食谱 1


● 冬季食谱 2

● 冬季食谱 3



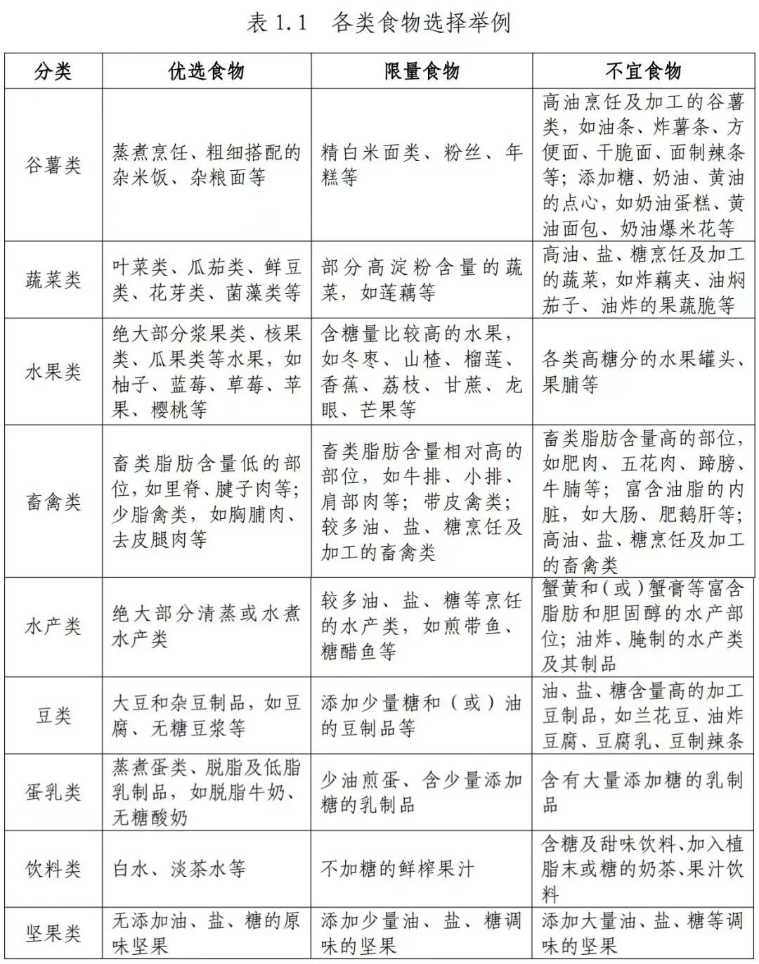
这些食物优先选择

01、鼓励主食以全谷物为主,适当增加粗粮并减少精白米面摄入。
02、保障足量的新鲜蔬果摄入,但要减少高糖水果及高淀粉含量蔬菜的摄入。
03、优先选择脂肪含量低的食材,如瘦肉、去皮鸡胸肉、鱼虾等。
04、优先选择低脂或脱脂奶类。

❌这些要少吃❌
01、减重期间应少吃油炸食品、含糖烘焙糕点、糖果、肥肉等高能量食物(高能量食物通常是指提供400kcal/100g以上能量的食物)。
02、减重期间饮食要清淡,每天食盐摄入量不超过5g,烹调油不超过20~25g,添加糖的摄入量最好控制在25g以下。
03、减重期间应严格限制饮酒。每克酒精可产生约7kcal能量,远高于同质量的碳水化合物和蛋白质产生的能量值。

????每天吃多少?????
方法一、控制总能量摄入和保持合理膳食是体重管理的关键。控制总能量摄入,可基于不同人群每天的能量需要量(如下表),推荐每日能量摄入平均降低30%~50%或降低500~1000kcal,或推荐每日能量摄入男性1200~1500kcal、女性1000~1200kcal的限能量平衡膳食。

方法二、可根据不同个体基础代谢率和身体活动相应的实际能量需要量,分别给予超重和肥胖个体85%和80%的摄入标准,以达到能量负平衡,同时能满足能量摄入高于人体基础代谢率的基本需求,帮助减重、减少体脂。
方法三、可根据身高(cm)-105计算出理想体重(kg),再乘以能量系数15~35kcal/kg(一般卧床者15kcal/kg、轻身体活动者20~25kcal/kg、中身体活动者30kcal/kg、重身体活动者35kcal/kg),计算成人个体化的一日能量。
科学减肥要记住这4件事
《成人肥胖食养指南(2024年版)》建议
三大宏量营养素的供能比分别为
脂肪20%~30%,蛋白质15%~20%
碳水化合物50%~60%
推荐早中晚三餐供能比为3:4:3
定时定量规律进餐
虽然减肥需要控制食物的摄入,但盲目少吃或不吃不可取,过度饥饿反而可能会导致进食过量。
早餐:要重视,不漏餐。
晚餐:勿过晚进食,建议在17:00~19:00 进食晚餐,晚餐后不宜再进食任何食物,但可以饮水。
少吃零食少喝饮料
不论在家还是在外就餐,都应力求做到饮食有节制、科学搭配,不暴饮暴食,控制随意进食零食、喝饮料,避免吃夜宵。
进餐宜细嚼慢咽
摄入同样的食物,细嚼慢咽有利于减少总食量,减缓进餐速度,可以增加饱腹感,降低饥饿感。
适当改变进餐顺序
按照“蔬菜一肉类一主食”的顺序进餐,有助于减少高能量食物的进食量。
除了吃
减肥还有这几个法宝
睡觉
睡个好觉对减肥来说有多重要?经常熬夜、睡眠不足、作息无规律,可引起内分泌紊乱。脂肪代谢异常,导致“过劳肥”,肥胖患者应按昼夜生物节律,保证每日7小时左右的睡眠时间,建议在23点之前上床睡觉。
运动
身体活动不足或缺乏和久坐的静态生活方式,是肥胖发生的重要原因,肥胖患者减重的运动原则是中低强度有氧运动为主,抗阻运动为辅。
每周进行150~300分钟,中等强度的有氧运动,每周5~7天,至少隔天运动1次,抗阻运动每周2~3天,隔天1次,每次10~20分钟,每周通过运动消耗能量2000kcal或以上。
少坐
此外,每天静坐和被动视屏时间,要控制在2~4 小时以内,对于长期静坐或伏案工作者,每小时要起来活动 3~5 分钟。
此外,减肥要循序渐进,较为理想的减重目标应该是,6个月内减少当前体重的5%~10%,合理的减重速度为每月减2~4kg。
请输入验证码